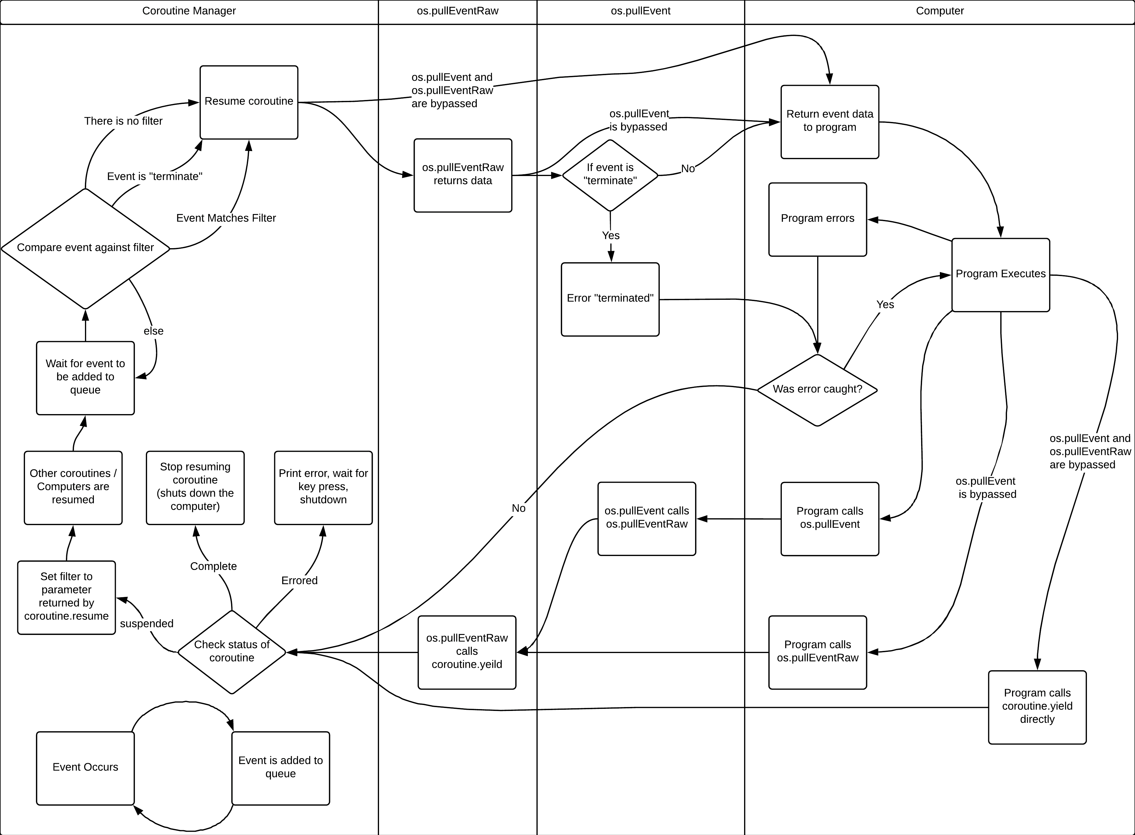
ImageTitleshowcase of coroutine manager functionalityUploaderunkwown, August 9, 2023; 16:48Tagsapi, computercraft, coroutine, flowchart, lua, resourceSource LinkUnknownLockedNoRatingSafePrev | Index | NextCommentsLink to Post BBCode Link Thumb File HTML Link Thumb File Plain Text Link Thumb File